报名参加CPPM,也就是注册职业采购经理认证,对好多采购从业者来讲,是提高专业能力以及职业竞争力的关键渠道。它是经由美国采购协会(APS)授予的国际认证,而且在中国获得到了人力资源和社会保障部签发的批准许可还有注册认可,被归入国家职业资格证书统一管理体系范畴。这个认证是面向拥有一定工作经验的中高级采购管理人员,目的在于全面提升他们在供应链管理、成本把控、战略规划等方面的综合能力水平。对于那些有志向,在采购这个领域深入钻研的人而言,知晓明晰、齐整的报名程序,是朝着成功迈进的首要一步。
CPPM报名需要满足哪些基本条件
并非报考CPPM毫无门槛,它规定申请人得有相应教育背景与工作经验。按官方信息,报考者先要满足注册职业采购专员(CPP)申报条件。明确来讲,有高中学历的申请者在本职岗位得连续工作超10年;大专学历要有3年以上相关工作经验;本科学历需2年以上。拥有硕士或相关专业硕士学位者一般能直接申请。

在达成上述CPP条件的基础之上,若要获取CPPM认证,还存在一条关键路径,最常见的途径乃是先取得CPP资格证书,另一种高效的方式是直接报名参加“CPP&CPPM直通班”,在符合CPP报考条件的情形下,能够同时申请两个级别的资格认证,一次性完成学习与考试,这为那些目标清晰、期望快速提升的从业者给予了便利。
CPPM考试的报名流程具体有哪些步骤
CPPM的报名流程,通常要经由其官方授权的培训合作机构去完成,主要划分成几个清晰的阶段。首先是咨询与申请,这时你得联系授权机构的老师,填写以及提交《认证申请表》,还有个人基本信息。随后,机构老师会对您的条件搞初步审核,并且告知你所需准备的详细材料清单。
第二段是提交材料跟缴费,你得依照要求筹备并提交个人资料,通常涵盖身份证正反两面复印件、学历证书复印件、工作年限证明(需加盖公司公章)以及 2 寸蓝底证件照等,同时,要缴纳报名费用,费用一般包含培训费和考试认证费 ,部分机构会运用分期付款的方式,比如先付一笔报名费来开通学习账号,尾款在参加面授培训时补交。

报考CPPM需要准备哪些个人资料
让报名审核得以通过并获取成功的关键所在是准备完备且具备真实性的个人资料。有核心材料可划分成三大类别,分别是身份证明、用于学历身份证明以及工作方面的证明。身份证明指的是居民那份身份证正反两个方向都清晰呈现的复印件或者扫描件。学历证明要提供出你所持有达到的最高学历证书,像大专、本科毕业证这样类型的相关复印件。这一部分所包含的信息将会被用于去验证你是不是符合参与报考的学历所规定的门槛条件当中的要求。
极其关键的是工作证明,你得准备好一份由当下或者过往雇主开具之“工作年限证明”,证明里要清晰写明你的职位,写明从事采购或者相关工作的起始以及截止时间,并且加盖公司人事部门或者公司的公章,这份文件直接证实你的工作经验是不是符合要求,另外,还得预先准备电子版以及纸质版的 2 寸蓝底证件照,用于申请表以及最终的证书,建议在准备这些材料之际,提前跟报名机构老师沟通确认最新的要求,以免因为材料不全或者格式有误而耽搁时间。
CPPM的培训和考试是如何安排的
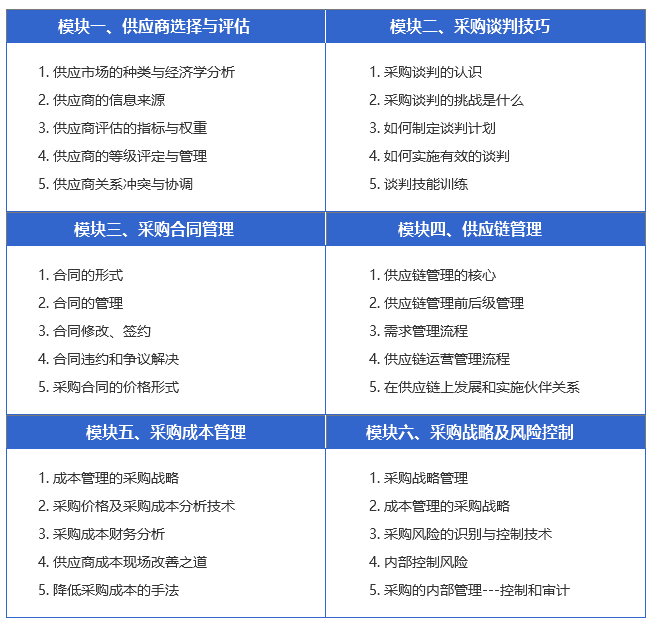
成功完成报名以及缴费之后,你们将会步入备考学习的阶段之中。培训一般情形下会采用线上跟线下相互结合起来的模式,以此来兼顾灵活性以及学习深度。在线上的层面而言,机构将会给你们开通视频网课账号,你们能够借助录播课程去展开系统性质的前期自学,当中涵盖供应商管理、采购谈判、成本控制等六大知识模块。而且,还很有可能配备每周的直播沙龙,用以进行知识点串讲以及题库解析。
核心的线下环节,是连续三天的,集中面授培训,此培训一般在考前举行,这不仅是梳理知识难点,进行案例实战演练的好机会,也是与行业讲师、同学面对面交流的宝贵平台,面授结束后紧接着就是认证考试,考试结束后,大约20个工作日可以查询成绩,成绩合格者,预计在3至4个月后可以收到由美国采购协会(APS)颁发并经中国人力资源和社会保障部职业技能鉴定中心注册的专业资格证书。
CPPM考试在全国哪些城市设有考点

CPPM认证考试,为便利全国各地考生,于多个主要城市布设有固定考点。据最新考点安排信息,其考试涵盖华北、华东、华南、华西以及华中地区的主要城市。当中,如华北地区存在北京考点;华东地区考点分布数量较多,包含上海、南京、杭州、济南、无锡等;华南地区有广州、深圳以及东莞;华西地区覆盖成都与西安;华中地区设有武汉考点。
这样子的考点分布给不一样地区的考生给予了就近考试的便利,要留意的是,具体的考试地点以及场次安排有可能会因为当期考生人数还有实际情况而有所调整,所以呢,在你获取考试通知的时候,务必要仔细确认通知函上写明的时间跟地点,建议提前规划好行程,要是异地赴考的话,还得提前安排好交通以及住宿,保证考试当天能够从容应考。
如何选择靠谱的CPPM授权培训机构
鉴于报名以及培训得经由授权机构来开展,因而挑选一家可靠的机构显得格外关键突出,十分重要。你能够凭借几个维度予以考察探究。首先首要的是机构的官方性质与授权资质这方面,你能够留意察看下其是不是被美国采购协会或者中国相关部门确切明确划定分类为合作方。其次其次是师资力量这一块儿,优秀出色的培训机构其讲师团队常常往往是由拥有具备丰富的企业实战经验经历的采购供应链专家构成组建而成,而并非是纯理论派类型的。
末了是课程跟服务的质量,一个成熟的培训体系中应具备系统的线上预习材料,要有高质量的线下集中面授,还有考前的针对性辅导,你能够咨询机构往期的课程安排,了解通过率情况,知晓学员口碑以此作为参考,一些机构还会给予行业交流社群等附加服务,这对于拓展职业人脉来讲是很有帮助的,建议在选择之前,尽可能多地去对比不同机构的信息,必要的时候进行实地考察,或者试听课程,而后做出审慎决定。
依托上述六个方面的梳理,想必你对于CPPM从报名条件直至最终获取证书的整个流程已然拥有了明晰框架。当中每一个环节都要求你耐心且精心地筹备,而这般投入最终会转变为你职业生涯里稳固的专业资本。处于你采购职业发展的道路上,最期望借助CPPM认证以解决的能力欠缺之处或者职业阻碍是什么呢?欢迎于评论区分享你的见解,同时也请点赞并分享本文,好使更多同行友人目睹这份指南。
免费试听课程、最新报考流程和时间要求以及收费标准、海量工作表格模版/工作证明模版等相关资讯,可咨询右下角课程老师沟通领取。
