近年来,随着企业对供应链管理专业度的要求不断提升,cppm证书作为该领域的专业资格认证,受到了越来越多从业者的关注。面对市面上众多的培训机构,如何做出选择成为大家普遍关心的问题。本文将围绕cppm证书培训机构的选择,从多个维度进行深入分析,为你的决策提供有价值的参考。
cppm证书培训机构怎么选
面对琳琅满目的培训广告,首先要明确自己的学习目标和基础。不同的机构其课程侧重点和教学风格差异较大,有的偏向理论梳理,适合快速通过考试;有的则更注重实战案例,能帮助你将知识应用到实际工作中。建议你列出几家备选机构,初步对比它们的课程大纲,看哪一家的内容更贴合你的职业发展需求,而不是单纯被宣传语吸引。

在初步筛选后,深入了解机构的师资力量至关重要。一位优秀的讲师不仅能讲解教材知识点,更能结合自身丰富的行业经验,为你剖析供应链管理中的真实难题。可以关注讲师的从业背景、是否有大型企业项目管理经验,以及学员对其授课风格的评价。真实的学员反馈往往比机构的宣传更具参考价值。
cppm证书含金量到底高不高
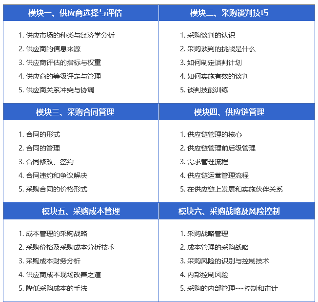
cppm证书的核心价值在于其知识体系的系统性和实用性。它涵盖了计划、采购、库存、供应链等多个模块,能够帮助从业者建立全局视野。不少企业在招聘中高级采购或供应链管理人员时,会将持有该证书作为优先考虑的条件之一,因为它在一定程度上代表了持证者具备专业的知识储备。
当然,证书只是职业发展的助推器,而非保险箱。它的真正含金量取决于你如何将所学知识转化为实际工作能力。行业报告显示,那些能将cppm知识体系灵活应用于企业降本增效、流程优化等实际场景的持证者,其职业发展空间会更为广阔。证书提供了一个高起点的平台,但后续的成就依然需要靠个人努力。

参加cppm培训能学到真东西吗
这是一个非常实际的问题。优质的cppm培训绝非简单的照本宣科,而是知识传递与思维启迪的结合。在培训过程中,你可以系统地梳理过往的碎片化经验,构建起完整的供应链管理知识框架。许多学员反馈,培训中涉及的供应商评估模型、成本分析工具等,可以直接应用于日常工作,提升工作效率和专业性。
培训的另一个重要价值在于交流。来自不同行业、不同企业的学员汇聚一堂,带来了各自的实际案例和解决思路。课堂上的案例研讨和课后的交流互动,本身就是一次宝贵的学习机会,可以帮助你拓宽视野,了解不同行业的最佳实践,这种隐性知识的收获有时甚至超过课程本身。
cppm考试难度和通过率如何
cppm的考试难度属于中等偏上,它不仅仅考察记忆能力,更侧重于对知识点的理解和应用。考试题型通常包括客观题和案例分析题,要求考生能够灵活运用所学原理解决实际问题。因此,单纯的死记硬背教材很难顺利通过考试,需要结合工作中的实际案例进行思考。
影响通过率的关键因素,除了个人努力外,很大程度上取决于培训机构的教学质量。一家负责任的机构会提供完善的备考资料、精准的考点梳理以及模拟试题练习,帮助学员掌握解题思路和应试技巧。选择一家有丰富教学经验和良好通过率的机构,无疑会让你的备考之路更为顺畅。
线上和线下cppm培训的区别

线上培训的最大优势在于灵活便捷。你可以利用碎片化时间进行学习,不受地域限制,课程内容也通常支持反复观看,方便复习巩固。对于工作繁忙、难以固定时间参加面授的从业者来说,线上课程是性价比较高的选择。但线上学习对个人的自律性要求较高。
线下培训则提供了沉浸式的学习环境和面对面的交流机会。在课堂上可以与讲师进行即时互动,实时解决疑问,学习氛围更浓厚。同时,线下班也是拓展行业人脉的有效渠道。选择哪种方式,需要根据你的个人时间、学习习惯和预算来综合权衡,两种模式各有千秋,适合的人群也不同。
cppm培训费用一般是多少
cppm的培训费用因机构、课程形式(线上或线下)、课时长短以及包含的服务(如是否包含教材、考试费、辅导费等)而差异较大。一般来说,一个完整的培训课程费用从几千元到上万元不等。在咨询时,务必问清楚费用包含的具体项目,避免后续产生额外支出。
建议将培训视为对自己职业发展的一项投资。在选择时,不应只看价格高低,更要评估课程内容、师资力量和服务保障是否与价格匹配。可以多方对比几家机构的性价比,也可以关注机构偶尔推出的优惠活动。某头部企业的人力资源负责人曾分享,他们鼓励员工选择那些注重实战、能真正提升工作效能的培训项目。
选择cppm培训机构是一个需要综合考量个人需求、机构实力和课程价值的过程。它不仅是获得一本证书的途径,更是一次系统提升专业能力的机会。希望你在做出选择前,能多做功课,找到最适合自己的学习路径。最后想问你一个问题:在准备参加cppm培训的过程中,你最希望通过学习解决工作中的哪一个具体难题?欢迎在评论区分享你的看法。
免费试听课程、最新报考流程和时间要求以及收费标准、海量工作表格模版/工作证明模版等相关资讯,可咨询右下角课程老师沟通领取。
