CPPM认证作为采购与供应链管理领域的重要职业资格,其报名考试流程的规范性直接影响考生的参与体验。根据多年来对职业认证体系的观察,CPPM报名考试包含条件审核、渠道选择、流程操作、时间规划、费用预算和价值评估六个核心环节。下面将围绕这六个方面展开具体解析。
cppm报考条件要求
CPPM认证对报考者的学历和工作经验设定了明确门槛。通常情况下,具备大专学历的申请者需要拥有三年以上采购或供应链相关工作经验,本科学历则要求两年以上工作经验,硕士及以上学历的工作年限要求可缩短至一年。这一设置确保考生具备必要的实践基础来理解课程内容。
工作证明的审核环节需要特别注意。考生需要提供由单位出具的工作证明文件,详细列明工作岗位、职责描述和工作年限。部分授权培训机构会协助考生审核材料的完整性,避免因材料不符要求而耽误报名进度。行业经验显示,工作证明的格式和内容往往成为审核通过的细节关键。

cppm官方报名渠道
CPPM考试不接受个人直接报名,必须通过授权的培训机构进行。中国物流与采购联合会官网会定期公布授权培训机构名单,这是判断渠道真伪的权威依据。考生在选择培训机构时,应核实其授权资质是否在有效期内,避免通过非正规渠道报名带来的风险。
线下报名和线上报名两种方式并存。线上报名主要通过授权机构的官网系统完成,考生需要填写个人信息并上传材料电子版。线下报名则需前往培训机构办公地点提交纸质材料。无论选择哪种方式,最终报名信息都会统一录入考试系统,确保考生获得正式的考试资格。
cppm报名流程步骤

报名流程的第一步是联系授权机构咨询开班计划。培训机构会根据全国统考时间安排培训课程,考生需确认开课时间和地点是否方便。完成培训课程并获得结业证书后,才能进入正式报名环节。培训考勤和作业完成情况会影响结业证书的发放,这一点需要提前了解。
材料准备和缴费环节需要细致核对。身份证复印件、学历证书复印件、工作证明原件、培训结业证书和免冠照片是标准材料清单。培训机构会提供报名表模板,考生填写后由机构统一提交。缴费完成后,机构会将考生信息录入考试系统,生成唯一的考试档案编号。考前一周左右,考生可在指定平台打印准考证。
cppm考试时间安排
CPPM全国统考每年一般安排三到四次,常见的时间节点在3月、6月、9月和12月。具体考试日期需要以当年官方通知为准,通常提前两个月公布。考生完成报名后,考试时间和地点会标注在准考证上,需严格按照规定时间参加考试。
单次考试持续一整天,上午和下午各安排一个科目。每个科目考试时长为两到三个小时,题型以选择题和案例分析为主。考虑到考试强度,建议考生提前一天抵达考场所在城市,熟悉路线并保证充足休息。考试成绩一般在考试结束后一个月内公布,考生可通过报名机构查询。
cppm考试费用明细

CPPM考试的总费用主要由培训费、考试费和教材费三部分构成。培训费根据机构不同有所差异,一般在三千元到五千元之间,包含培训课程和内部资料。考试费按科目收取,每个科目在八百元到一千二百元不等,通常需要报考三到四个科目。
教材费和其他杂费也需要计入预算。官方教材套装价格在三百元到五百元之间,可以在报名时一并购买。部分机构会收取报名服务费,金额在两百元左右。整体算下来,从培训到通过考试的总投入大约在八千元到一万两千元区间。如果出现补考情况,补考费一般为正常考试费用的一半左右。
cppm证书价值分析
CPPM证书在采购行业的认可度较高,许多企业在招聘采购经理时会将此作为加分项。行业调研数据显示,持有CPPM认证的采购人员平均薪酬比未持证同行高出一定比例。这种薪资差异既反映了证书的知识价值,也体现了企业对专业能力的认可。
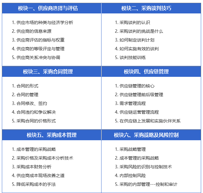
证书带来的知识体系升级是更重要的收获。CPPM课程涵盖供应商管理、谈判技巧、合同合规、风险控制等模块,帮助从业者建立系统化的采购思维。某制造业企业的采购总监曾分享,学习CPPM课程后重构了部门的供应商评估体系,采购成本得到有效控制。这种实际工作能力的提升,是证书价值的核心体现。
看完CPPM报名考试的完整流程,你认为哪个环节最需要提前做好准备?欢迎在评论区分享你的观点,点赞收藏本文以便随时查阅,转发给需要的同行一起交流报考经验。
免费试听课程、最新报考流程和时间要求以及收费标准、海量工作表格模版/工作证明模版等相关资讯,可咨询右下角课程老师沟通领取。
