在采购与供应链管理领域,CPPM认证因其对实战能力的侧重而受到关注。许多从业者希望通过这一认证提升专业水平,但对其考试内容、形式及价值仍存有疑问。本文将从考试模块、题型难度、报名条件等多个维度展开,帮助读者全面了解CPPM考试的核心要点,为备考提供切实参考。
CPPM考试包含哪些模块
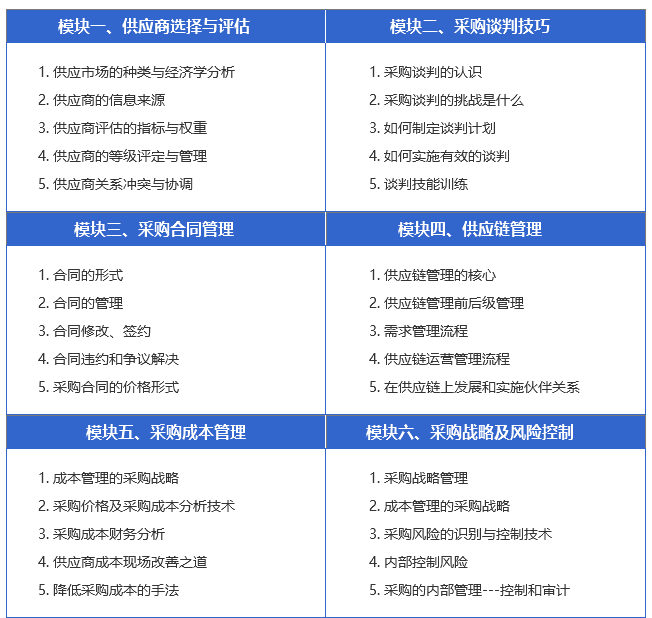
CPPM认证考试主要围绕采购与供应链管理的六大核心模块展开。第一模块聚焦采购流程与战略,涵盖需求分析、供应商寻源、谈判技巧等内容,强调从企业整体战略视角规划采购活动。第二模块深入供应链管理,涉及库存控制、物流协调、供应链风险管理等,考察考生对端到端供应链的统筹能力。
第三模块集中于供应商关系管理,包括供应商评估、绩效监控、合作发展等关键环节。第四模块探讨采购合同与法律实务,要求考生熟悉合同条款设计、风险规避及争议解决机制。第五模块关注采购成本控制与财务分析,强调通过总拥有成本(TCO)等工具优化采购决策。第六模块则涉及领导力与团队管理,测试考生在组织协调、跨部门协作中的实际应用能力。

CPPM考试题型与分值分布
CPPM考试通常采用客观题与主观题结合的形式。客观题部分以单选题和多选题为主,主要考察基础概念、流程规范及行业标准,约占整体分值的60%。这部分题目要求考生对采购管理的基本理论有扎实掌握,并能快速识别常见场景中的正确操作。
主观题部分多为案例分析,占比约40%。考题会提供真实的业务场景,如供应商突发断供、合同纠纷处理或成本超支项目,要求考生综合运用多个模块的知识提出解决方案。行业调研显示,案例分析题往往是区分考生水平的关键,它不单测试知识记忆,更侧重逻辑思维和决策能力的展现。
CPPM考试难度如何

从行业反馈来看,CPPM考试难度处于中等偏上水平。其难度并非源于理论深度,而是对实践经验的硬性要求。多数考题会模拟实际工作中可能遇到的复杂情况,例如如何平衡多方利益、处理资源冲突等,这些仅靠死记硬背难以应对。
备考者普遍需要投入80至120小时的系统学习时间。根据某培训机构的跟踪数据,拥有3年以上采购经验的考生通过率相对更高,而新手则需要补充大量实操案例分析。建议考生在复习时着重建立知识框架,并将每个理论点对应到具体工作场景中去理解,这样才能有效应对考试中的灵活性问题。
CPPM考试报名条件是什么
CPPM认证对报名者设置了明确的资格门槛。根据官方规定,申请者需具备大专及以上学历,并满足相应的工作年限要求。例如,本科学历需从事采购或供应链相关工作满3年,专科学历则需满5年。这一条件确保了考生具备一定的行业基础,能够理解认证体系中的高阶内容。
考生还需完成指定的培训课程。培训内容与考试模块紧密对应,由授权机构组织。在报名时,需提交学历证明、工作经历证明及培训结业证书等材料进行审核。值得注意的是,不同国家或地区的具体细则可能存在差异,建议考生提前通过正规渠道核实最新要求,避免因材料不全影响报考。
CPPM考试费用大概多少

CPPM考试的费用主要由培训费、考试费和认证费三部分构成。培训费因机构和服务内容不同而有所浮动,行业均价在数千元区间。考试费则相对固定,通常包含在培训套餐中,单独报考的考生需向认证机构直接支付。认证费是获取证书时的一次性费用,用于证书制作与系统维护。
总体来看,从报名到拿证的总投入一般在一笔可预期的专业进修预算范围内。部分企业会为员工提供继续教育补贴,建议考生与所在公司的人力资源部门沟通相关支持政策。在投入前,不妨将这笔费用视为对个人职业品牌的投资,结合自身岗位提升需求及行业发展趋势综合评估。
CPPM考试通过率怎么样
CPPM考试并未对外公布统一的官方通过率。根据行业调研机构对部分授权培训中心的数据追踪,首次参加考试的通过率大致维持在一个相对稳定的区间。这一数据会因考生群体的平均工作经验、备考投入程度以及培训机构的辅导质量而产生浮动。
需要指出的是,通过率不应成为个人决策的唯一依据。对于基础扎实、准备充分的考生而言,考试的可控性较高。某跨国制造企业的内部统计显示,其采购团队中系统备考超过3个月的成员,首次通过率显著高于行业平均水平。这说明,科学规划复习节奏、重视案例训练,远比单纯关注整体通过率更有实际意义。
你在备考CPPM时,认为哪个模块的实战应用与日常工作关联最紧密?欢迎在评论区分享你的行业观察。
免费试听课程、最新报考流程和时间要求以及收费标准、海量工作表格模版/工作证明模版等相关资讯,可咨询右下角课程老师沟通领取。
