CPPM(注册职业采购经理)认证,是由美国采购协会(APS)颁发的,并且在中国人力资源和社会保障部那儿备案了,它属于采购与供应链管理领域里有认可度的职业资格证书。对于采购从业者来讲,系统去了解其报考流程、条件要求以及备考策略,这是规划职业进阶的关键一步。本文会全面解析CPPM从报名一直到考试的全过程,还会提供实用的备考建议。
CPPM报考需要满足哪些学历与工作经验条件
报考CPPM认证,首要条件是要满足特定的学历跟工作经验组合,认证体系自身涵盖CPP注册采购专员和CPPM注册采购经理这两个级别,一般来讲需要先拿到CPP认证,或者恰好符合CPP报考条件之后直接去参加CPP&CPPM的联考。

详细来讲,依照规定,拥有大专学历的人,要持续从事采购或者供应链相关工作超出3年时间;具备大学本科学历的人,就需要2年以上的相关工作经验。工作经验的计算,一般是从正式毕业之后开始累计,实习期通常是不算入其中的。这些条件保障了考生拥有一定的实践基础,进而能够更优地理解课程内容。
CPPM具体的报名流程与步骤是怎样的
进行正式的报名流程,通常是要经由官方授权的培训机构来开展的。首先,你得去联系那得到授权的机构,把报名申请表给填写好,还要去确认报考资格。其次,依据机构给出的指导,提交个人资料,一般涵盖身份证复印件、学历证明、工作年限证明(这个需要加盖单位公章)以还有两寸蓝底证件照之类的。
当资料审核被获准通过以后,一般就会步入缴费以及学习的阶段。费用通常涵盖报名费、培训费、考试与之相关的证书费,有一些机构是支持分期进行支付的,比如说先去支付一笔报名费以此来把学习权限予以开通,尾款在参与线下培训的时候再去补交。在这之后,你就会收到教材,并且开通在线课程,进而开始备考学习。

CPPM考试的时间安排与地点如何选择
CPPM考试不是随时都举办的,一般是由获得授权的机构,在全国主要的城市,定期去组织线下集中培训以及考试。常见的考试频率大概是每两个月一回,具体的日期是由培训机构提前通知的,比如说在考前大概15天的时候,会下发正式的考试通知函。
考试地点涵盖多个一线以及省会城市,像北京、上海、广州、深圳、杭州、成都等地方。考生能够依据自身情形,挑选距离较近的城市去参加培训以及考试。需要留意的是,鉴于要结合线下集中面授,建议预先规划好时间,确保能够全程参与到底。
CPPM的考试形式与核心内容有哪些
CPPM 认证考试采取笔试闭卷方式,借助答题卡来作答。该考试包含 CPP 和 CPPM 两套试卷,每套试卷都有 80 道单项选择题,答对 48 题也就是正确率达到 60%便算通过。
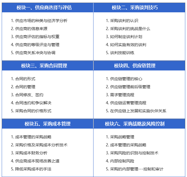
供商人挑选跟评定,采购谈判的手段,采购合同的管控,供应链的管理,采购成本的管理,采购策略以及风险把控,这些围绕采购经理六大核心工作模块开展的内容,全面考查考生于采购策略、运营管理以及风险控制方面的综合知识跟运用能力,是考试的内容 。
备考CPPM有哪些高效的学习方法与策略

于备考来说,具备显著提升通过率作用的有效策略是有的,建议采用将“线上预习”与“线下冲刺”相互结合起来的模式,在报名之后,应当马上借助机构所供应的线上视频的授课示例、教材以及精准的测试题库去做系统性的靠自己学习,以此打好知识方面的基础。
关乎备考的关键环节,乃是考前集中的线下封闭面授。面授一般持续好些天,由讲师来讲,将重点串连而言,把难点剖析表明,还会进行考前答疑。一定要着重看待讲师所划定的重点以及所提供的模拟题,这对于适应考试题型以及节奏来说,是相当重要的。要合理地去分配时间,得确保在面授之前,自身已经完成了起码一轮的自主学习。
获得CPPM认证对职业发展有何实际价值
获取CPPM认证,首先它是对个人专业能力的一种有着权威性的背书,它是由美国采购协会所颁发的,而且在中国人力资源和社会保障部的官网上面是能够查到的,这样的证书既具备国际视野又拥有本土认可度,在进行求职或者是内部晋升的时候,持有这个证书能够增添竞争力以及获取优先被考虑的机会。
以长远视角来看,认证此项过程本身便是一次具备系统性的知识梳理以及能力升级。借由学习得以构建起完整的采购与供应链管理知识体系。与此同时,于培训以及考试过程当中结识的同行、讲师,亦能够拓展行业人脉,进而为未来之职业发展积累珍贵的资源。
盼望凭借前面那些详尽的梳理,能够助力你针对 CPPM 的报考途径拥有一份清晰且完整的规划。于你而言,在备考 CPPM 的进程当中,最大的挑战会是源自理论知识的理解记忆,还是实际案例的应用分析呢?欢迎在评论区去分享你的看法,要是觉得本文具备帮助,也请进行点赞或者分享给更多有需求的朋友。
关于证书课程历年考题、免费试听课程、最新报考流程和时间要求以及收费标准、海量工作表格模版/工作证明模版等相关资讯,可详细添加网站课程老师微信13256436314沟通领取。
