想要了解CPPM报名在哪,首先需要明确这是一个面向采购与供应链管理领域的专业认证,其报名流程与普通职业资格考试有所不同。这个认证由多个授权机构共同管理,考生不能直接通过单一官方渠道完成所有步骤。通常情况下,报名需要经过资格审核、授权机构培训报名以及最终的全国统一考试报名这几个关键环节。整个流程设计是为了确保考生具备相应的专业基础,并通过系统学习提升能力。
CPPM报名官方网站是哪个

CPPM认证由美国采购协会颁发,其国内运营管理工作由人力资源和社会保障部核准的授权机构负责。这意味着没有一个单独的“官方网站”可以直接面向个人开放报名。考生需要找到这些获得官方授权的培训机构,它们负责接受报名、组织培训并为考生统一注册考试。查询授权机构名单可以通过国家职业资格工作网或相关行业主管部门的公告获取最新信息。
个人可以直接报名cppm考试吗
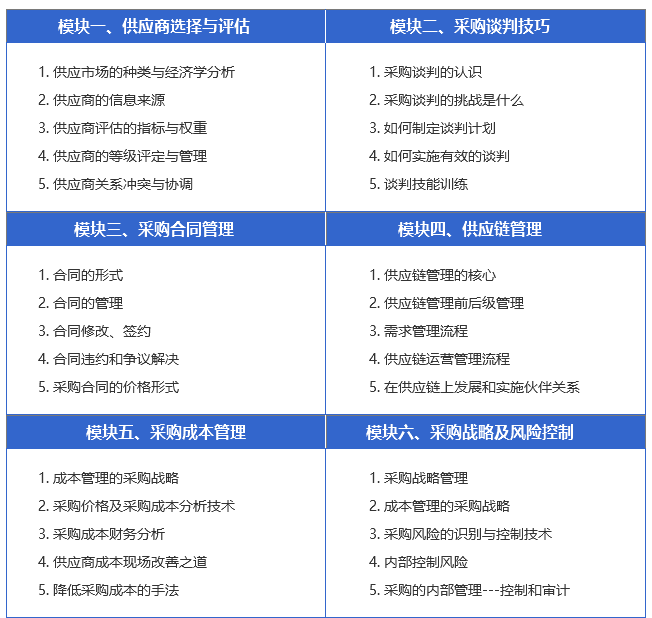
按照现行规定,个人无法绕过授权机构直接报名参加CPPM考试。这种设置主要是考虑到认证的专业性和系统性,要求考生必须完成规定的培训课程才能参加考试。培训内容涵盖采购流程管理、供应链战略、谈判技巧等多个模块,由资深讲师授课,帮助考生系统掌握专业知识。考生需要联系授权机构,提交个人资料并完成培训报名后,由机构统一向考试中心提交考试申请。

怎么查询cppm授权培训机构
查询正规授权培训机构有多种途径。最直接的方式是访问国家人力资源和社会保障部的职业技能鉴定中心网站,在合作认证项目中查找CPPM对应的授权机构公示。也可以关注中国采购与供应链管理领域的权威行业网站,它们通常会转载官方授权名单。在联系机构时,建议核实其是否有近期的培训安排和往期学员评价,确保选择有良好口碑的教学点。
cppm报名需要准备哪些材料
报名材料通常包括身份证明、学历证书复印件、工作证明以及填写完整的报名申请表。工作证明需要详细列明在采购、供应链相关领域的工作年限和职位,以证明符合报考级别的经验要求。部分机构还可能要求提供个人证件照电子版用于制作准考证和证书。建议提前与选定机构沟通,获取最新材料清单,因为具体要求可能根据政策调整略有变化。
不同城市cppm报名点一样吗

CPPM的报名点分布在不同城市,但并非每个城市都有固定考点。授权机构通常在一些中心城市设立报名点和培训点,如北京、上海、广州、深圳等。考生可以根据自己所在地选择就近的授权机构进行报名,培训可能采用集中面授或在线直播形式。考试则通常安排在指定城市的统一考点进行,考生需要提前规划好交通和住宿。
报名cppm后多久可以参加考试
从完成报名到参加考试的时间周期因培训安排和考试计划而异。一般情况下,授权机构会定期组织培训班,完成规定课时后,统一为学员报名最近的考试批次。CPPM考试每年有多次机会,大致分布在单数月。考生在报名时可以向机构咨询当年的考试时间表,结合个人学习进度选择合适的班期。整个流程从报名到拿到证书,如果顺利通过考试,通常需要几个月时间。
选择CPPM认证是采购专业人士提升自身价值的重要一步,它考验的不仅是理论知识,更是实践经验的系统梳理。在你规划职业发展时,是否思考过除了证书本身,实际工作中遇到的哪些具体问题最希望通过系统学习得到解决?欢迎在评论区分享你的见解,让更多同行一起交流进步。
关于证书课程历年考题、免费试听课程、最新报考流程和时间要求以及收费标准、海量工作表格模版/工作证明模版等相关资讯,可咨询右下角课程老师沟通领取。
