在采购跟供应链管理这个范畴之内,专业认证已然变成衡量从业者能力以及职业素养的关键标尺了。其中,注册职业采购经理也就是CPPM认证,因为其具备国际背景还有国内官方认可,所以受到了诸多关注。对于那些计划报考的从业者来讲,清晰且准确地去理解它的报考条件,是朝着成功认证迈进的首要步骤。本文会依据行业现状以及官方所给出的信息,针对CPPM认证的报考条件展开系统性的解析,并且提供实用的报考指南以及职业发展方面的洞察。
CPPM采购证书报考需要满足哪些基本条件
CPPM认证体系是由美国采购协会(APS)构建而成的,并且是经由中国人力资源和社会保障部核准注册的体系。它的报考条件主要是依据学历与工作经验这两个关键核心维度来进行设置的,采取的是阶梯式标准。详细来讲,对于基础级别的注册职业采购专员(CPP):具有大专学历的是需要具备3年以上相关工作经验的;本科学历的要求有2年以上;硕士及以上学历的能够直接报考。然而对于更高级别的注册职业采购经理(CPPM),则规定申请人是需要先获取CPP资格证书的。这种设计做到了确保,确保认证者,认证者既拥有相应的实践时所积累下的东西,认证者又具备必要的理论方面的知识。
![]()

首先,报考除了学历跟经验之外,通常还得完成协会指定的培训课程,进而达到规定的学习课时要求。其次,培训内容涵盖采购管理的核心领域,像供应链管理、成本控制、供应商评估与谈判技巧等。然后,报考流程一般包含填写认证申请表、提交学历及工作证明等材料、参加培训、通过考试等环节。最后,建议从业者提前经由官方或正规授权渠道去了解最新的报考细则与材料清单,以此确保准备充分。
不同学历背景如何匹配CPPM报考的工作年限要求
不同学历类别的申请者情况中,CPPM认证针对其工作年限所需条件呈现显著不同,这一状况彰显出对实践经验予以重视,具有高中或者中专学历的申请人之中,常常需要拥有10年以上的采购或者供应链关联工作经历,这样长的年限规定,目的在于在学历基础之上平衡专业的深度以及广度,针对拥有大专学历的申请者而言,工作经验要求降低至3年以上,如此致使大专学历的从业者在职业生涯中期就具备申请资格,给广泛的专业群体提供了晋升路径 。
对于拥有本专业大学本科学历的申请者,所需工作年限进一步缩短至 2 年以上 ,相应的 ,拥有和本专业相关专业大学本科学历的申请者 ,所需工作年份更是被进一步缩短到两年之上 。相关专业之中 ,通常涵盖物流管理 、供应链管理 、工商管理等诸类 。而针对硕士及以上学历的申购者而言 ,在报考 CPP 级别之际 ,部分资料表明能够直接报考 ,不一定需要特定工作年限 。然而要是目标是 CPPM 级别 ,还是需要先取得 CPP 资格才行 。这些存有差异的要求显示 ,为各类教育背景的采购人才规划职业认证路径给予了清晰的参考 。

没有采购相关学历可以报考CPPM证书吗
是能够进行报考的,CPPM认证所具备的报考条件并没有把“采购相关学历”设置成强制性的门槛,其核心有着审核标准,那便是“学历”跟“相关工作年限”的组合,这所表达的意思是,就算你拥有的本科或者专科学历并不是采购、物流或者供应链方向的,只要你当下是在采购、物流、生产或者供应链等有所关联的职能部门工作,并且积累了相应年限的经验,那就满足了基本的报考资格。
对于并非科班出身的从业者来说,关键所在是怎样去理解以及证明自身的“相关工作”,在开展准备工作经验证明这个行为的时候,应当着力去描述工作里涉及到供应商寻源的部分,涉及到合同管理的部分,涉及到成本分析的部分,涉及到谈判的部分以及涉及到供应链协调等与采购核心职能存在关联的部分,行业报告表明,诸多成功的采购经理人源自工程技术、财务、销售等多元背景,他们依靠对业务的理解以及跨领域技能,于采购岗位上有着出色表现。所以,跨专业背景于报考之际并非是劣势,反倒有可能变成独特的优势,关键之处在于能不能把过往的经验跟采购管理知识体系有效地融合起来。
报考CPPM证书一定要先参加培训吗
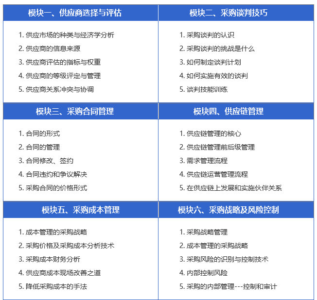
没错,一般情形下,报考CPPM证书得先完成由官方或者授权机构所组织的系统培训。培训是认证流程里不可缺少的一个环节,其目不是单单为应对考试,更是为能够体系化搭建以及更新采购管理者的知识框架。培训课程内容是经过精心设计的,涵盖采购战略、供应商选择与评估、采购谈判、合同管理、成本控制以及供应链风险管理等现代采购经理必须掌握的核心模块。
加入培训可为考生带来多种价值,其一,它给出了结构化的学习路径,助力从业者把零散的实践经验转变为系统的专业知识;其二,培训里常常涵盖案例研讨与实战模拟,有益于学员把理论运用到解决复杂商业问题上;其三,培训自身也满足了认证的课时需求,是获取考试资格的前提条件;对于工作忙碌的从业者,现阶段众多机构也给出了线上、线下相结合的灵活学习形式,便利在职人士安排时间。
CPPM证书的考试形式和科目有哪些
CPPM认证考试常常运用闭卷、笔试这种形式来开展,试题一般是中英文对照着的,题型主要是以单项选择题为主,考试内容依据认证级别而有所不一样,对于注册职业采购专员也就是CPP的考试而言,科目包含采购工作的多个基础以及核心领域,像是供应商选择与评估、采购合同管理、采购成本分析、采购谈判技巧以及供应链管理基础等 。
对于更高级别的注册职业采购经理考试,也就是CPPM考试,它是在CPP知识基础的情况下,更着重侧重战略层面的考核,其考核科目或许可能包括采购战略的制定还有实施策略、全面的供应链管理内容、采购风险识别以及控制技术,以及采购内部的审计与控制等方面。这个考试的目的在于评估考生是不是拥有具备从战术执行到战略规划的综合管理能力。考试成为合格的通过标准通常是要达到规定的分数线,比如说百分制里的60分,考试合格以后,由美国采购协会也就是APS颁发证书,这个证书能够在人社部相关网站上进行查询 。

获得CPPM认证对采购职业发展有什么实际价值
对于采购人员而言,获得CPPM认证有着多重实际价值。其一,它给予了一种权威的专业身份背书。其二,CPPM证书作为国内官方认可的一项、国际采购的有效证件,在采购人员求职、晋升或者承接重要项目之际,能够迅速向雇主或者合作伙伴展现这个持证人的专业水准以及承诺。其三,行业调研显示,那些持有专业认证的采购人员,在薪酬薪资涨幅以及晋升机会方面常常更具优势。
认证学习进程自身即是一回珍贵的知识进阶以及能力重塑。体系化的课程助力从业者查找漏洞补充不足,构建起完备的采购跟供应链知识架构。诸多学员反馈称,学习过后在实际工作里的谈判成功率、风险预见以及管控能力通通拥有显著提升。再者,它还能够拓展职业网络。于培训与认证的社群当中,从业者存在结识来自不一样行业同行交流经验跟洞察的机会,这对个人职业视野的拓宽和未来发展资源的积攒益处极大。
在当今这个供应链越发成为企业核心竞争力关键所在的时期,专业认证无疑是采购人才用以提升自身、明确职业走向的重要工具当中的一个。它并非仅仅只是一张证书,更意味着持续学习、追求卓越的那种专业态度 。
针对正思索报考CPPM的那个你,是源于职业晋升所需,还是期望以系统方式搭建自我知识体系,你在评估各异认证之际最为看重的因素是什么,欢迎表述你的看法抑或经验;要是觉着本文对你存有助益,也请予以点赞或者分享给更多同行呐 。
免费试听课程、最新报考流程和时间要求以及收费标准、海量工作表格模版/工作证明模版等相关资讯,可咨询右下角课程老师沟通领取。
